Reorganizacja w wodzisławskim Urzędzie Miasta. Utworzy się nowa komórka!
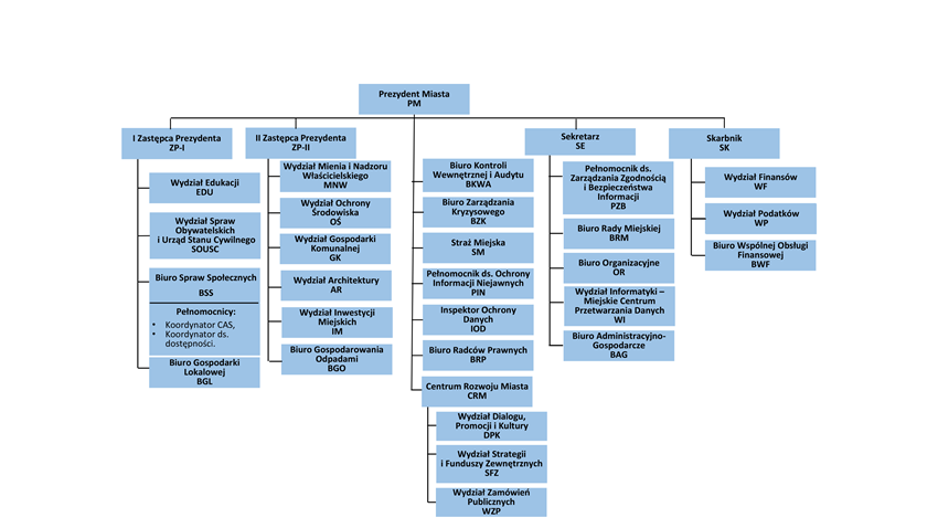
W czwartek, 1 czerwca br. w Urzędzie Miasta Wodzisławia Śląskiego nastąpi reorganizacja. Zmieniony regulamin organizacyjny wodzisławskiego magistratu zakłada utworzenie nowej komórki – Biura Gospodarowania Odpadami.
Zmiany nastąpią w wyniku zarządzenia wydanego 10 maja przez prezydenta miasta Wodzisławia Śląskiego, w sprawie zmiany regulaminu organizacyjnego Urzędu Miasta Wodzisławia Śląskiego.
Zmiana, jaką wprowadza powyższe zarządzenie to utworzenie od 1 czerwca 2023 roku Biura Gospodarowania Odpadami. W związku z tym w strukturze Wydziału Gospodarki Komunalnej nie będzie już funkcjonował Referat Gospodarowania Odpadami.
Biuro Gospodarowania Odpadami
Nowo utworzona komórka będzie zajmowała się organizacją i nadzorem systemu gospodarowania odpadami komunalnymi w mieście. Ponadto biuro będzie prowadziło windykację i egzekucję z tytułu opłaty za gospodarowanie odpadami komunalnymi.
Kierownikiem Biura Gospodarowania Odpadami została Weronika Hołomek, wcześniej pełniąca funkcję kierownik Referatu Gospoadrowania Odpadami. który był częścią Wydziału Gospodarki Komunalnej Urzędu Miasta Wodzisławia Śląskiego.
















Dodaj komentarz